爱体育- 爱体育官方网站- APP下载一文了解2023年中国金融押运行业发展趋势分析:迎来了数字化转型浪潮
2025-12-15爱体育,爱体育官方网站,爱体育APP下载/爱体育(ATY SPORTS)是全球领先的在线平台[永久网址:363050.COM]提供多种体育赛事的投注和娱乐服务。爱体育,爱体育官网,爱体育APP,爱体育APP下载,爱体育下载,爱体育网页版,爱体育电竞,爱体育百家乐,爱体育百家乐,爱体育真人,无论您是足球、篮球、网球、棒球还是其他体育项目的爱好者,我们都能满足您的需求,并提供最好的博彩体验。立即注册aty,尽享丰富的乐趣!目前,我国金融押运行业正处于起步阶段,未来随着现代化市场经济的发展,金融押运行业将会发展壮大。2021年我国金融押运行业市场规模317.28亿元,较2020年增长1.14%,预计2023年我国金融押运行业市场规模有望达到326.66亿元。
押运是指把特定的人或物按照一定的防卫要求送达目的地的安保活动。押运分为武装押运和非武装押运。对于金融系统来说,金融押运是金融业对安全要求最高的环节之一。金融押运业务包括为金融机构客户提供现金、有价证券、重要凭证以及贵重物品等物资的武装护送服务,包括早送晚接、凭证押运、上门收送款、现金配送、自助设备现金押运、其他押运服务等。
金融押运企业属于劳动力密集型行业,本身没有“造血”的功能,想要在安防领域发展壮大,必须改变学习思维,具备创新能力,使用高科技安防产品或组建企业内部安防科研团队,走科技创新、服务创新的信息化管理道路。各地区的押运企业与广电集团的结合无疑为押运企业安防业务开展选配了强大的“髓体”。科技安防、信息化管理一步到位,迅速抢占商机成为可能。
20世纪末,国内银行开始进行运钞体制改革,探索第三方金融物流服务模式并成立了银行系统首家专业押运公司,将现钞押运从银行业务中剥离出来,银行资产规模和网点数量大幅增加,武装押运行业顺势而生。2018年我国银行网点数量长至22.87万个,随着数字技术的快速发展,银行物理网点的渠道依赖度逐渐减弱,关停撤销数量逐渐增多。2021年我国银行网点数量减少至22.11万个,2022年约为22.01万个,预计2023年我国银行网点数量减少至21.85万个。预计随着金融科技的发展,网点减少也是必然的趋势,未来这种情况依然会延续。
随着经济社会的快速发展,金融押运工作逐步走上了社会化、专业化的发展轨道,押运费用随着人工及经济等环境的影响呈增长趋势。预计2023年我国押运费用将从2016年的13.25万元/年增长至14.95万元/年。
目前,我国金融押运行业正处于起步阶段,2021年我国金融押运行业市场规模317.28亿元,同比2020年的313.71亿元增长了1.14%。预计2023年我国金融押运行业市场规模有望达到326.66亿元。未来随着现代化市场经济的发展,金融押运行业将会发展壮大。
在金融押运业务中,国内押运公司通过与各大银行客户签订武装押运、守库服务合同,利用公司专业的武装押运团队,根据服务银行网点数量、资源投入等情况收取费用,从而获得收入、利润和现金流。2021年我国金融押运市场规模317.28亿元,其中华东地区是全国最大的金融押运需求市场,占全国的34.37%;其次是华北,占15.91%;华中占13.95%;华南占12.4%;西南占10.94%。
我国金融押运业务延伸到ATM自助设备加钞维护业务、现钞清分及配送、深港跨境押运、黄金仓储交割等领域。经过多年的发展,我国已有多家押运企业,但企业数量并未兴起,而且企业规模相对较小,行业集中度相对较低,其普遍存在经营规模小、业务单一。
我国金融押运行业内企业主要为大型的武装押运集团公司、省级武装押运集团公司、各个城市独立的武装押运公司三类。大型的武装押运集团公司这一类型的企业主要通过资本路线去收购兼并一些优质企业,并给其注入高端的管理人才、先进的管理经验及先进的科技手段,如:中信外包集团;省级武装押运集团公司包括浙江安邦护卫、黑龙江润龙、内蒙古威信保安押运及湖南新天地集团等武装押运集团公司。各个城市独立的武装押运公司占行业武装押运公司总数量超过八成。
从企业市场份额来看,安邦护卫占4.55%的市场份额;毫州保安占0.16%的市场份额;平安守押占0.17%的市场份额。
浙江安邦护卫集团有限公司(简称“安邦护卫”)成立于2006年,是一家综合性的安全服务提供商,目前主营业务覆盖金融安全服务、综合安防服务和安全应急服务三个领域,正积极拓展海外安保业务。安邦护卫是国内首个实现全省域覆盖、具备全项目运营能力的现金流通服务企业。
2019年安邦护卫金融押运业务规模为14.06亿元,占主营业务收的72.83%;2020年安邦护卫金融押运业务规模为14.1亿元,占主营业务收的69.16%;2021年安邦护卫金融押运业务规模为14.27亿元,占主营业务收的65.87%;2022年上半年安邦护卫金融押运业务规模为7.11亿元,占主营业务收的63.87%。
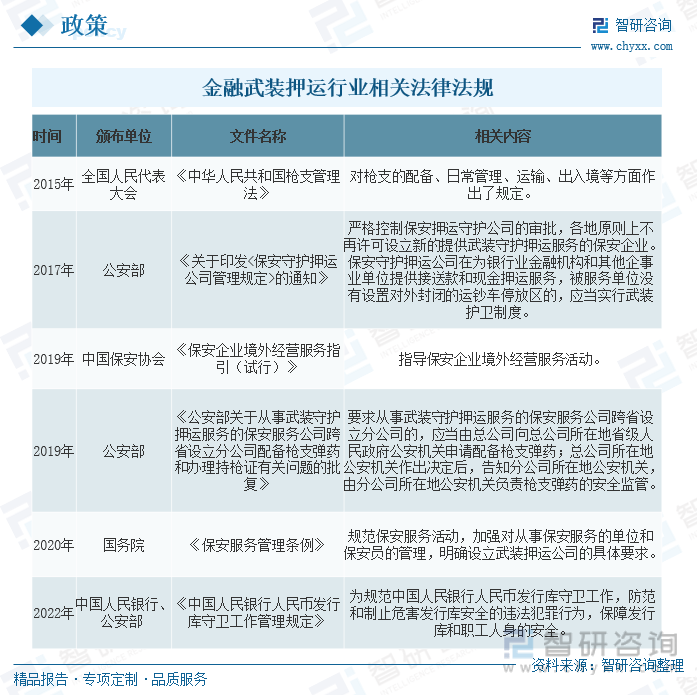
金融武装押运行业诞生于银行业高速发展的80年代初期。起初由各银行自行招聘转业军人及武装警察组建成自己的保卫部门,负责银行现金及贵重物品流转过程的守押与运输。
随着国家改革开放的进一步深化,社会治安形势也日益严峻,多起持枪抢劫银行、银行运钞车及银行客户资金的恶性案件频繁发生。为进一步规范金融守护押运工作,提升银行业金融机构安全防范能力,国家及相关部门相继颁布相关法律法规,促进保安服务业健康发展。
武装押运作为我国保安企业的重要组成力量,是维护国家和地区金融安全的有效措施。金融押运公司一般与本地政府、公安局以及各银行关系密切,利于发展业务。金融押运公司一般与本地政府、公安局以及各银行关系密切,利于发展业务;金融押运公司一般由相关从事金融企业成立,拥有客户资源,在非银行类金融领域运营情况稳定,具有一定的公众信任度。
目前,我国大部分金融押运企业的管理还相对比较粗放,成本控制工作不到位,一定程度上影响了企业的经济收益。随着我国社会经济的快速发展,为金融银行业提供服务的武装押运企业得到了快速、长足的发展,但是,近年来国内部分省、市银行业的传统业务业绩下滑,这使得金融押运企业面临着严峻的市场压力。
金融押运作为金融服务的重要一环,在维护金融安全、提升金融服务质效方面有重要作用。但近几年随着银行经营面临的压力增大,银行不断进行结构调整,逐步聚焦核心业务,而将非核心业务进行外包。金融服务外包作为助力银行业打造高效供应链、整合外部资源、降低运营成本、提高经济效益的生产组织模式,正在迎来新的发展机遇,服务内容已经从押运、ATM设备运营等业务,扩展到金库守护、清分、寄库、现金库托管乃至区域现金处理中心等。预计未来几外我国金融押运行业需求将保持持续增长。
在金融科技的驱动下,金融业迎来了数字化转型浪潮,央行2021年金融科技工作部署也重点强调了提速金融数字化转型。在市场及政策的双重推动下,金融业的全面数字化势在必行。国内金融押运企业加快对关键技术、共性技术和配套技术的研发,并积极将新兴技术运用到业务及管理之中,探索科技化发展道路,形成“人防、物防、技防”三防一体的崭新安防服务模式,提高工作效率、降低经营成本、提升安全性,努力构建全方位、立体化、智能化的安防管理体系,尝试从传统押运保安企业向高新技术企业转型。
由智研咨询专家团队精心编制的《2023-2029年中国金融押运行业市场全景调查及投资潜力研究报告》(以下简称《报告》)重磅发布,《报告》旨在从国家经济及产业发展的战略入手,分析金融押运行业未来的市场走向,挖掘金融押运行业的发展潜力,预测金融押运行业的发展前景,助力金融押运行业的高质量发展。
本《报告》从2022年全国金融押运行业发展环境、整体运行态势、运行现状、进出口、竞争格局等角度进行入手,系统、客观的对我国金融押运行业发展运行进行了深度剖析,展望2023年中国金融押运行业发展趋势。《报告》是系统分析2022年度中国金融押运行业发展状况的著作,对于全面了解中国金融押运行业的发展状况、开展与金融押运行业发展相关的学术研究和实践,具有重要的借鉴价值,可供从事金融押运行业相关的政府部门、科研机构、产业企业等相关人员阅读参考。
智研咨询是中国产业咨询领域的信息与情报综合提供商。公司以“用信息驱动产业发展,为企业投资决策赋能”为品牌理念。为企业提供专业的产业咨询服务,主要服务包含精品行研报告、专项定制、月度专题、可研报告、商业计划书、产业规划等。提供周报/月报/季报/年报等定期报告和定制数据,内容涵盖政策监测、企业动态、行业数据、产品价格变化、投融资概览、市场机遇及风险分析等。返回搜狐,查看更多


